Changelog
We are constantly improving and updating roadmap.sh
We're thrilled to announce that the Scala Roadmap are now in our catalog. Scala is a high-level, statically typed programming language that seamlessly integrates object-oriented and functional programming paradigms on the JVM.
We've also revamped the AI Engineer Roadmap, which now aligns with the 2026 shift toward Agentic AI.
We're thrilled to launch the Claude Code and Vibe Coding Roadmaps to reflect how AI is becoming a core part of modern development workflows
We've also revamped the Frontend and Backend to incorporate the AI tools that are revolutionizing frontend and backend development
We keep integrating new features in our guides. In our last update, we included clickable tooltips that provide AI-powered explanations of complex terms.
We’ve added two new roadmaps and started a review process of existing roadmaps.
The Django, Ruby and Ruby on Rails roadmaps are now live.
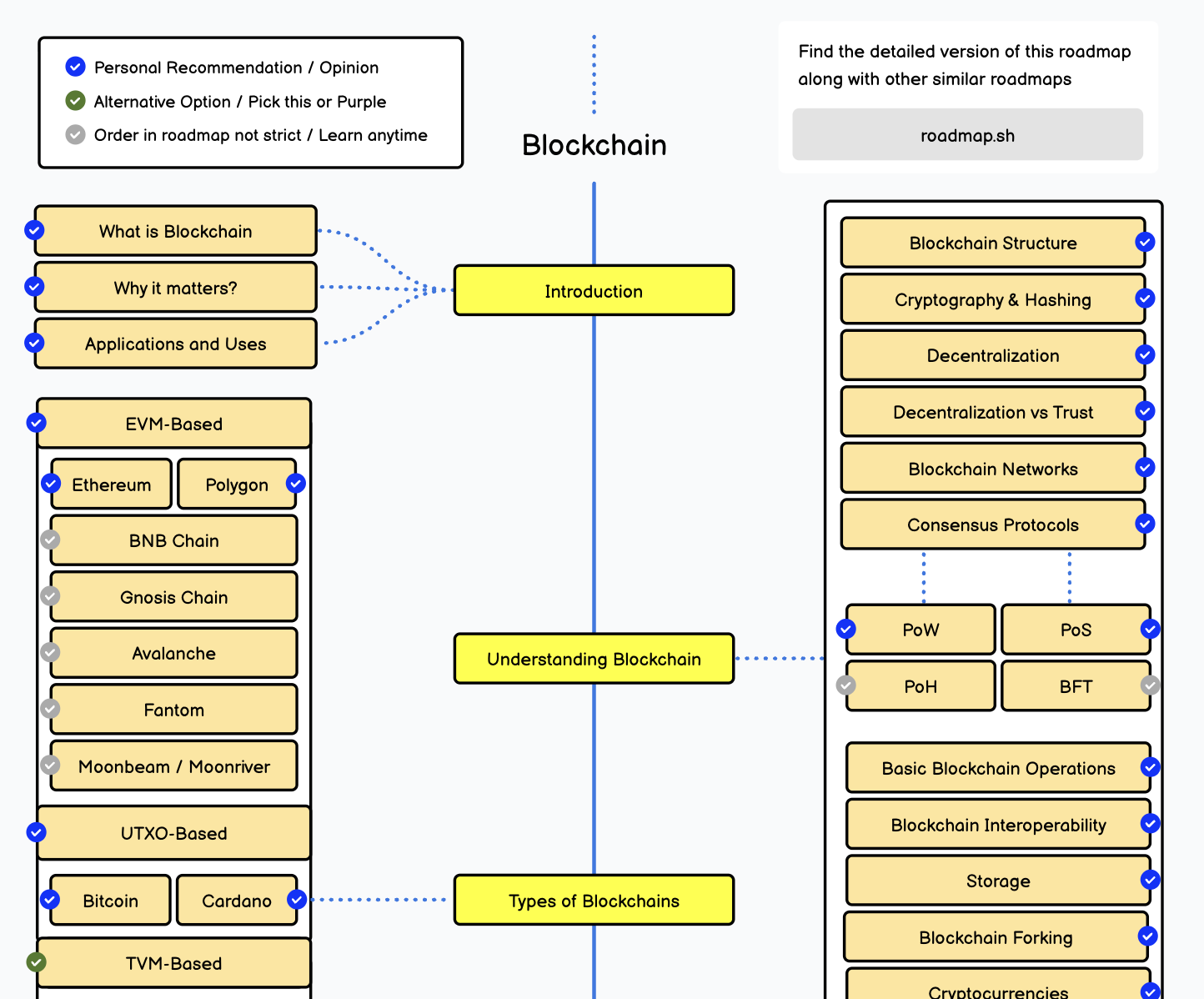
We have revamped the Blockchain and MLOps roadmaps to align them with the latest trends.
We’ve added three new roadmaps and integrated our AI Tutor in all your guides.
The Elasticsearch, WordPress, and DevsecOps roadmaps are now live.
AI Tutor is now available on all our guides, making it easier to get clarifications, ask questions, and receive assistance as you read.
We’ve added three new roadmaps and made it easier for the community to contribute to the project.
The Swift & SwiftUI, Shell/Bash, and Laravel roadmaps are now live.
We have added a new button at the top of the new roadmap pages that allows you to provide feedback instantaneously.
We’ve added two new roadmaps and improved the capabilities of the AI Tutor.
The HTML and CSS roadmaps are now live.
To get a glimpse of how AI is reshaping our learning experience, we recently launched a livestream session where Kamran Ahmed, the founder of roadmap.sh, presented the story of the AI tutor and all its unique features to enhance personalized learning.
We’ve added three new roadmaps and launched a powerful new AI feature.
The Kotlin, Next.js, and BI Analyst roadmaps are now live.
We’ve also introduced the AI Learning Plan Generator; just answer a few quick questions about your background and goals, and AI will build a personalized learning plan with the right courses for you.
We’ve added two new roadmaps and a way for you to personalize roadmaps.
Every roadmap now has a personalize button, you can add some information about you and your goals and AI will modify the roadmap that suits you better.
We have added a new Data Engineer roadmap
New machine learning roadmap is also live
Coming up next, we have BI Analyst and Next.js roadmaps.
We've added new AI-powered features and improved our content to help you learn more effectively.
AI quizzes now provide personalized AI-generated summaries at the end, along with tailored course and guide suggestions to help you continue learning.
The Go roadmap has been completely redrawn with better quality and a more language-focused approach, replacing the previous version that was too web development oriented.
We now have 8 new YouTube videos covering all our AI features to help you make the most of them.
Roadmap editor now allows you to generate a base roadmap from a prompt.
We've revamped some of our older roadmaps and added new AI features to help you learn better.
- Roadmap pages now have a floating AI Tutor that can help you learn anything while following the roadmap.
- There is a new dedicated AI Tutor page for each roadmap, where you can learn any topic of the roadmap, save history and more.
- With global chat, you can ask any question about your career, upload your resume, get guidance, tips, roadmap suggestions and more.
- Topic pages of roadmaps now have a new AI Tutor that can help you learn the topic, get quizzed on the topic and more.
- Apart from courses, you can now generate AI Guides and AI Roadmaps for any topic.
- MongoDB, Kubernetes, Spring Boot, Linux, React Native and GraphQL roadmaps have been updated.
We added new AI roadmaps for AI Agents and Red Teaming and made our AI Tutor better with courses created by the community.
- We just released a new AI Agents Roadmap that covers how to build, design, and run smart autonomous systems.
- There's also a new Red Teaming Roadmap for people who want to learn about testing AI systems for weaknesses and security flaws.
- Our AI Tutor now lets you use courses made by other users. You can learn from their content or share your own learning plans.
We have revised the C++ and Java roadmaps and introduced an AI tutor to help you learn anything.
- We just launched an AI Tutor, just give it a topic, pick a difficulty level and it will generate a personalized study plan for you. There is a map view, quizzes an embedded chat to help you along the way.
- C++ roadmap has been revised with improved content
- We have also redrawn the Java roadmap from scratch, replacing the deprecated items, adding new content and improving the overall structure.
We have launched a new Cloudflare roadmap, revised ASP.NET Core roadmap and introduced a new dashboard design.
- Brand new Cloudflare roadmap to help you learn Cloudflare
- ASP.NET Core roadmap has been revised with new content
- Fresh new dashboard design with improved navigation and performance
- Bug fixes and performance improvements
After months of work, I am excited to announce our brand-new SQL course designed to help you master SQL with a hands-on, practical approach!
For the past few months, we have been working on building a course platform that would not only help us deliver high-quality educational content but also sustain the development of roadmap.sh. This SQL course is our first step in that direction.
The course has been designed with a focus on practical learning. Each topic is accompanied by hands-on exercises, real-world examples, and an integrated coding environment where you can practice what you learn. The AI integration provides personalized learning assistance, helping you grasp concepts better and faster.
Check out the course at roadmap.sh/courses/sql
We have a new PHP roadmap, System Design roadmap has been revamped. You can also get your custom roadmaps featured.
- One of the most requested PHP Roadmap is now live
- We have a new Engineering Manager roadmap
- We have revamped System Design Roadmap
- Get your custom roadmaps featured on the community roadmaps
- Bug fixes and performance improvements
We have improved our AI roadmaps, added a way to schedule learning time, and made some site wide bug fixes and improvements. Here are the details:
- AI generated roadmaps are now 3 levels deep giving you more detailed information. We have also improved the quality of the generated roadmaps.
- Schedule learning time on your calendar for any roadmap. Just click on the "Schedule Learning Time" button and select the time slot you want to block.
- You can now dismiss the sticky roadmap progress indicator at the bottom of any roadmap.
- We have added some new Project Ideas to our Frontend Roadmap.
- Bug fixes and performance improvements
We have a new Engineering Manager Roadmap coming this week. Stay tuned!
We have added 21 new project ideas to our DevOps roadmap, added content to Redis roadmap and introduced a new team dashboard for teams
- Practice your skills with 21 newly added DevOps Project Ideas
- We have a new Dashboard for teams to track their team activity.
- Redis roadmap now comes with learning resources.
- Watch us interview Bruno Simon about his journey as a creative developer.
- Bug fixes and performance improvements
ML Engineer roadmap and team dashboards are coming up next. Stay tuned!
We have a new AI Engineer roadmap, Contributor leaderboards, AI integration in the editor, and more.
- AI Engineer Roadmap is now live
- You can now refer others to join roadmap.sh
- AI integration in the editor to help you create and edit roadmaps faster
- New Leaderboards for contributors and people who refer others
- Projects pages now show the status of each project
- Bug fixes and performance improvements
ML Engineer roadmap and team dashboards are coming up next. Stay tuned!
We have a new roadmap, some improvements to dashboard, bookmarks and more.
- Redis roadmap is now live
- Progress and Bookmarks on dashboard are merged into a single section which makes it easy if you have a lot of bookmarks.
- Profile section on dashboard makes it easy to create profile
- Roadmaps can now be bookmarked from any page that shows roadmaps.
- User profile now shows the projects you are working on.
- Cyber Security roadmap is now filled with new content and resources.
- Buf fixes and improvements to some team features.
Next up, we are working on a new AI Engineer roadmap and teams dashboards.
Focus for this week was improving the user experience and adding new features to the platform. Here are the highlights:
- New dashboard for logged-in users
- New leaderboard page
- Projects page listing all projects
- Ability to stop a started project
- Frontend and backend content improvements
- Bug fixes
Dashboard would allow logged-in users to keep track of their bookmarks, learning progress, project and more. You can still visit the old homepage once you login.
We also launched a new leaderboard page showing the most active users, users who completed most projects and more.
There is also a new projects page where you can see all the projects you have been working on. You can also now stop a started project.

Changelog page is launched
We will be sharing a selected list of updates, improvements, and fixes made to the website. Stay tuned!








































































